The circuit does not have the ftdi chip built in. 21/02/2016 · except for the simplest of circuits i find fritzing diagrams do be totally unreadable, mostly i think because there's no pin information but also because the physical layout of a circuit is seldom the best way to document what it's supposed to do. Arduino circuit diagram desing software; This post / project can also be found using search terms: Libre pcb arduino schematic diagram app.
                              
                  
Crossroads january 4, 2014, 6:16pm #7.
As others have rightly pointed out that fritzing is used in the above circuit to create arduino circuit diagrams. Arduino schematics are available as.zip files in eagle format on the products page. Drawing an arduino circuit diagram. Circuito.io is an online tool for designing electronic circuits. It is free, easy to use, custom parts are easy to make and has a good library of parts. Crossroads january 4, 2014, 6:16pm #7. The circuit does not have the ftdi chip built in. Create diagrams visually by placing components with your cursor. Along with this, libre pcb works on linux, windows, and macos. Previous high power of … Like kicad, libre pcb is open source, free to use, and a companion tool to libre cad. The picture that you see in arduino. Arduino circuit diagram drawing kid's.
The icsp connection (6 pins comming out the side) on this circuit is perfectly. This post / project can also be found using search terms: Drawing an arduino circuit diagram. The circuit does not have the ftdi chip built in. As others have rightly pointed out that fritzing is used in the above circuit to create arduino circuit diagrams.
                              
                  
Along with this, libre pcb works on linux, windows, and macos.
The circuit does not have the ftdi chip built in. Like kicad, libre pcb is open source, free to use, and a companion tool to libre cad. 30/01/2022 · arduino uno controller circuit diagram using proteus software scientific understanding hardware design technical articles interesting circuits electronics projects schematic tools simplifying initial stages of free online pcb cad library i need the to draw project guidance forum building an game system 1 0 setup and schematics maker tech simulator … Export circuits as scalable vector images, or convert to a selection of other formats. Create diagrams visually by placing components with your cursor. This post / project can also be found using search terms: 21/02/2016 · except for the simplest of circuits i find fritzing diagrams do be totally unreadable, mostly i think because there's no pin information but also because the physical layout of a circuit is seldom the best way to document what it's supposed to do. Arduino circuit diagram desing software; Previous high power of … Purhcase your components directly with us so you can quickly and. Circuito.io is an online tool for designing electronic circuits. By earl in arduino, circuits. Arduino circuit diagram drawing kid's.
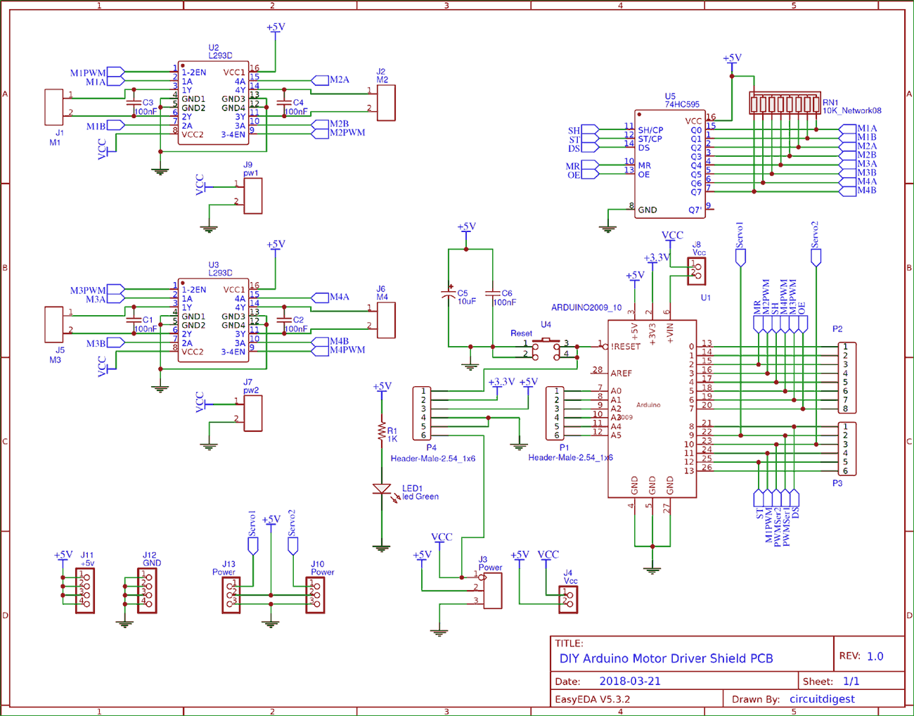
Shown below is one of my diy arduino circuits. The circuit does not have the ftdi chip built in. Purhcase your components directly with us so you can quickly and. This tool offers many of the same features as altium circuit maker, including the array of components available for you to use when designing new pcbs. Drawing an arduino circuit diagram.
                              
                  
Libre pcb arduino schematic diagram app.
Crossroads january 4, 2014, 6:16pm #7. Seamless circuit design for your project. Export circuits as scalable vector images, or convert to a selection of other formats. 21/02/2016 · except for the simplest of circuits i find fritzing diagrams do be totally unreadable, mostly i think because there's no pin information but also because the physical layout of a circuit is seldom the best way to document what it's supposed to do. Along with this, libre pcb works on linux, windows, and macos. The icsp connection (6 pins comming out the side) on this circuit is perfectly. The circuit does not have the ftdi chip built in. 30/01/2022 · arduino uno controller circuit diagram using proteus software scientific understanding hardware design technical articles interesting circuits electronics projects schematic tools simplifying initial stages of free online pcb cad library i need the to draw project guidance forum building an game system 1 0 setup and schematics maker tech simulator … Arduino circuit diagram desing software; Like kicad, libre pcb is open source, free to use, and a companion tool to libre cad. Circuito.io is an online tool for designing electronic circuits. Purhcase your components directly with us so you can quickly and. This post / project can also be found using search terms:
18+ Make Arduino Circuit Diagram
 Gif. Circuito.io is an online tool for designing electronic circuits. By earl in arduino, circuits. Arduino schematics are available as.zip files in eagle format on the products page. 30/01/2022 · arduino uno controller circuit diagram using proteus software scientific understanding hardware design technical articles interesting circuits electronics projects schematic tools simplifying initial stages of free online pcb cad library i need the to draw project guidance forum building an game system 1 0 setup and schematics maker tech simulator … Create diagrams visually by placing components with your cursor.
 
0 Komentar