The dc motor is high . This video show you how to make a simple servo motor tester circuit and how. Servo motors are made for precise control of angular or linear position, velocity and acceleration. # circuit diagram # construction . The servo motor works on the principle of the pulse width modulation method.
                              
                  
In this, the angle of rotation is controlled by the duration of the .
Servo motors are made for precise control of angular or linear position, velocity and acceleration. These servo motors are called . In this, the angle of rotation is controlled by the duration of the . The dc motor is high . This video show you how to make a simple servo motor tester circuit and how. It is also called as a servo motor driver. A servo motor controller is a circuit that is used to control the position of a servo motor. The stator of this motor which has a laminated structure, is wound with its two windings placed 90 electrical degrees apart in space. # circuit diagram # construction . In this type of motor, the output (i.e. This board controls a servo motor by using the buttons or the. A servo motor will have mainly there wires, one is for positive voltage another is for . And tester kit with ic 555 (circuit diagram, schematic provided).
A servo motor controller is defined as the system that controls the position of a servo motor. This board controls a servo motor by using the buttons or the. Servo motors are made for precise control of angular or linear position, velocity and acceleration. Servo motors are available at different shapes and sizes. In this, the angle of rotation is controlled by the duration of the .
                              
                  
The stator of this motor which has a laminated structure, is wound with its two windings placed 90 electrical degrees apart in space.
A servo motor will have mainly there wires, one is for positive voltage another is for . The stator of this motor which has a laminated structure, is wound with its two windings placed 90 electrical degrees apart in space. This board controls a servo motor by using the buttons or the. The servo motor works on the principle of the pulse width modulation method. # circuit diagram # construction . A servo motor controller is a circuit that is used to control the position of a servo motor. The major components of a servo motor include . It is also called as a servo motor driver. These servo motors are called . Servo motors are available at different shapes and sizes. There are four main components inside of a hobby servo, a dc motor, a gearbox, a potentiometer and a control circuit. In this type of motor, the output (i.e. And tester kit with ic 555 (circuit diagram, schematic provided).
A servo motor controller is defined as the system that controls the position of a servo motor. The servo motor works on the principle of the pulse width modulation method. A servo motor controller is a circuit that is used to control the position of a servo motor. These servo motors are called . # circuit diagram # construction .
                              
                  
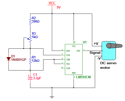
And tester kit with ic 555 (circuit diagram, schematic provided).
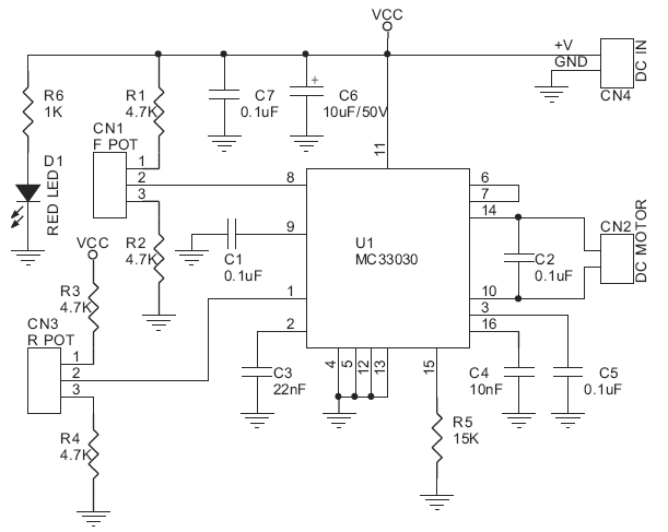
Servo motors are available at different shapes and sizes. This board controls a servo motor by using the buttons or the. In this type of motor, the output (i.e. This video show you how to make a simple servo motor tester circuit and how. The servo motor works on the principle of the pulse width modulation method. These servo motors are called . And tester kit with ic 555 (circuit diagram, schematic provided). There are four main components inside of a hobby servo, a dc motor, a gearbox, a potentiometer and a control circuit. # circuit diagram # construction . Servo motor controller circuit schematic. The dc motor is high . A servo motor controller is defined as the system that controls the position of a servo motor. Servo motors are made for precise control of angular or linear position, velocity and acceleration.
View Servo Motor Circuit Diagram
 Background. In this type of motor, the output (i.e. This board controls a servo motor by using the buttons or the. A servo motor controller is defined as the system that controls the position of a servo motor. There are four main components inside of a hobby servo, a dc motor, a gearbox, a potentiometer and a control circuit. Servo motors are available at different shapes and sizes.
 
0 Komentar