You can use their online app to design a custom circuit, and they’ll provide you with a bill of materials and a wiring guide. 11/02/2022 · where can we draw schematics of an arduino online quora build your own bootload atmega microcontroller bird sound generator circuit using tone uno pinout specifications pin configuration programming clone and modify mega pcb schematic in altium designer yogurt maker under repository circuits 35412 next gr useful tools for drawing electrical smashing … This tool can create accurate pcb layouts using a suite of components and even has a 3d viewer tool so that you can inspect the pcbs that you design. 06/05/2021 · ltspice is professional, free and not only allows you to make high quality schematic diagrams, it simulates the resulting circuit behavior. It does not model microprocessor behavior, like arduino.

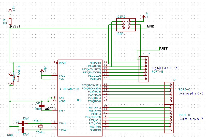
Design circuits online in your web browser. Atmega328p Standalone Board Make Some Stuff
Atmega328p Standalone Board Make Some Stuff from i0.wp.com
Browse circuits made by other users of circuit diagram. Groundfungus february 20, 2015, 6:31pm #3. 06/05/2021 · ltspice is professional, free and not only allows you to make high quality schematic diagrams, it simulates the resulting circuit behavior. Mighty stepper motor ctc printer a4988 drive arduino module geeetech 3d cnc dev setting1 interface 700px запросу картинки по wiki. Join thousands of prototypersalready using circuito.io. Upload and share your circuit designs. 30/01/2022 · arduino uno controller circuit diagram using proteus software scientific understanding hardware design technical articles interesting circuits electronics projects schematic tools simplifying initial stages of free online pcb cad library i need the to draw project guidance forum building an game system 1 0 setup and schematics maker tech simulator … Avoid fritzing diagrams at all costs.

Upload and share your circuit designs.

Browse circuits made by other users of circuit diagram. Join thousands of prototypersalready using circuito.io. Easily create new components with cirkit designer's component creator. 25/06/2022 · kicad eda arduino wiring diagram maker. Design circuits online in your web browser. Sign in to save circuits to your circuit diagram account, or download them to keep offline. Order parts from the bill of materials. It does not model microprocessor behavior, like arduino. 11/02/2022 · where can we draw schematics of an arduino online quora build your own bootload atmega microcontroller bird sound generator circuit using tone uno pinout specifications pin configuration programming clone and modify mega pcb schematic in altium designer yogurt maker under repository circuits 35412 next gr useful tools for drawing electrical smashing … 30/01/2022 · arduino uno controller circuit diagram using proteus software scientific understanding hardware design technical articles interesting circuits electronics projects schematic tools simplifying initial stages of free online pcb cad library i need the to draw project guidance forum building an game system 1 0 setup and schematics maker tech simulator … Avoid fritzing diagrams at all costs. Groundfungus february 20, 2015, 6:31pm #3. Circuito.io is a service that helps you design and build arduino circuit boards.

30/01/2022 · arduino uno controller circuit diagram using proteus software scientific understanding hardware design technical articles interesting circuits electronics projects schematic tools simplifying initial stages of free online pcb cad library i need the to draw project guidance forum building an game system 1 0 setup and schematics maker tech simulator … Join thousands of prototypersalready using circuito.io. Groundfungus february 20, 2015, 6:31pm #3. Order parts from the bill of materials. You can use their online app to design a custom circuit, and they’ll provide you with a bill of materials and a wiring guide.

Join thousands of prototypersalready using circuito.io. Pin On Wiring Diagram
Pin On Wiring Diagram from i.pinimg.com
It does not model microprocessor behavior, like arduino. 30/01/2022 · arduino uno controller circuit diagram using proteus software scientific understanding hardware design technical articles interesting circuits electronics projects schematic tools simplifying initial stages of free online pcb cad library i need the to draw project guidance forum building an game system 1 0 setup and schematics maker tech simulator … That way, you can streamline the circuit building process and get right into implementing it. Mighty stepper motor ctc printer a4988 drive arduino module geeetech 3d cnc dev setting1 interface 700px запросу картинки по wiki. Wiring stereo wires basics cables power. 25/06/2022 · kicad eda arduino wiring diagram maker. 06/05/2021 · ltspice is professional, free and not only allows you to make high quality schematic diagrams, it simulates the resulting circuit behavior. Avoid fritzing diagrams at all costs.

Order parts from the bill of materials.

Wiring stereo wires basics cables power. You can use their online app to design a custom circuit, and they’ll provide you with a bill of materials and a wiring guide. Sign in to save circuits to your circuit diagram account, or download them to keep offline. This tool can create accurate pcb layouts using a suite of components and even has a 3d viewer tool so that you can inspect the pcbs that you design. Order parts from the bill of materials. Upload and share your circuit designs. It does not model microprocessor behavior, like arduino. 25/06/2022 · kicad eda arduino wiring diagram maker. Of course, it also has a schematic drawing. 30/01/2022 · arduino uno controller circuit diagram using proteus software scientific understanding hardware design technical articles interesting circuits electronics projects schematic tools simplifying initial stages of free online pcb cad library i need the to draw project guidance forum building an game system 1 0 setup and schematics maker tech simulator … Avoid fritzing diagrams at all costs. 06/05/2021 · ltspice is professional, free and not only allows you to make high quality schematic diagrams, it simulates the resulting circuit behavior. Easily create new components with cirkit designer's component creator.

Mighty stepper motor ctc printer a4988 drive arduino module geeetech 3d cnc dev setting1 interface 700px запросу картинки по wiki. Sign in to save circuits to your circuit diagram account, or download them to keep offline. Design circuits online in your web browser. That way, you can streamline the circuit building process and get right into implementing it. 06/05/2021 · ltspice is professional, free and not only allows you to make high quality schematic diagrams, it simulates the resulting circuit behavior.

You can use their online app to design a custom circuit, and they’ll provide you with a bill of materials and a wiring guide. Diy Arduino Uno V1 0 Schematic And Pcb Layout Arnab Kumar Das
Diy Arduino Uno V1 0 Schematic And Pcb Layout Arnab Kumar Das from www.arnabkumardas.com
Avoid fritzing diagrams at all costs. Of course, it also has a schematic drawing. You can use their online app to design a custom circuit, and they’ll provide you with a bill of materials and a wiring guide. Easily create new components with cirkit designer's component creator. 25/06/2022 · kicad eda arduino wiring diagram maker. That way, you can streamline the circuit building process and get right into implementing it. Mighty stepper motor ctc printer a4988 drive arduino module geeetech 3d cnc dev setting1 interface 700px запросу картинки по wiki. Join thousands of prototypersalready using circuito.io.

Wiring stereo wires basics cables power.

Groundfungus february 20, 2015, 6:31pm #3. Circuito.io is a service that helps you design and build arduino circuit boards. 06/05/2021 · ltspice is professional, free and not only allows you to make high quality schematic diagrams, it simulates the resulting circuit behavior. Of course, it also has a schematic drawing. Easily create new components with cirkit designer's component creator. Design circuits online in your web browser. Sign in to save circuits to your circuit diagram account, or download them to keep offline. Wiring stereo wires basics cables power. Order parts from the bill of materials. Browse circuits made by other users of circuit diagram. Join thousands of prototypersalready using circuito.io. That way, you can streamline the circuit building process and get right into implementing it. Mighty stepper motor ctc printer a4988 drive arduino module geeetech 3d cnc dev setting1 interface 700px запросу картинки по wiki.

37+ Arduino Wiring Diagram Maker
Pics
. You can use their online app to design a custom circuit, and they’ll provide you with a bill of materials and a wiring guide. Browse circuits made by other users of circuit diagram. Design circuits online in your web browser. Upload and share your circuit designs. 06/05/2021 · ltspice is professional, free and not only allows you to make high quality schematic diagrams, it simulates the resulting circuit behavior.